设为首页 | 加入收藏 | 帮助中心 | 站内地图 |
  • 全部
  • 新闻
  • 下载
  • 订绘
  • 供应
  • 求购
  • 专利
  • 技术
关键词: 房地产开发 房地产土地开发 图纸 暖通 住宅
您当前位置:图纸交易网 >> 图纸供应 >> 浏览供应
图纸供应推荐
图纸供应热门
联系我们
  • 咨询:1640400212 合作:33527998
  • VIP群:25152793
  • (VIP会员图纸买卖交流加群报ID)
  • 电话:13775238533(7*24小时)
  • 邮箱:maitu@maitu.cc
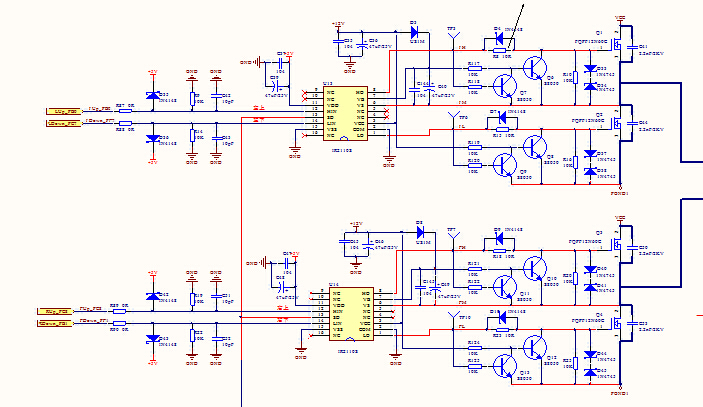
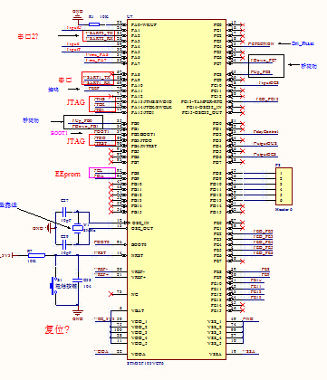
精密超声电源图纸
图纸类型:
适用行业:
日期:
图纸搜索:
  • 图纸类型:PCB图纸
  • 适用行业:机械行业
  • 刊登时间:2015年11月02日
  • 图纸价格:5万/套
  • 有 效 期:长期
  • 地 区:广东省 ---
  • 发布图纸供应信息
图纸介绍

精密超声电源图纸精密超声电源图纸精密超声电源广泛应用于各行各业,超声焊接,超声减肥,超声定位,超声加工。本套超声电源图纸包括(硬件原理图,bom表,嵌入式编写的程序),产品已经在市场上大规模销售,卖去可以参考研究或者直接生产(只要外观不同即可),为你省去诸多研发成本。